Fulbright
Fulbright Program Opportunities
Founded in 1946, the Fulbright Program fosters mutual understanding and collaboration between the United States and other countries. The program provides awards to students, scholars, teachers and professionals each year.
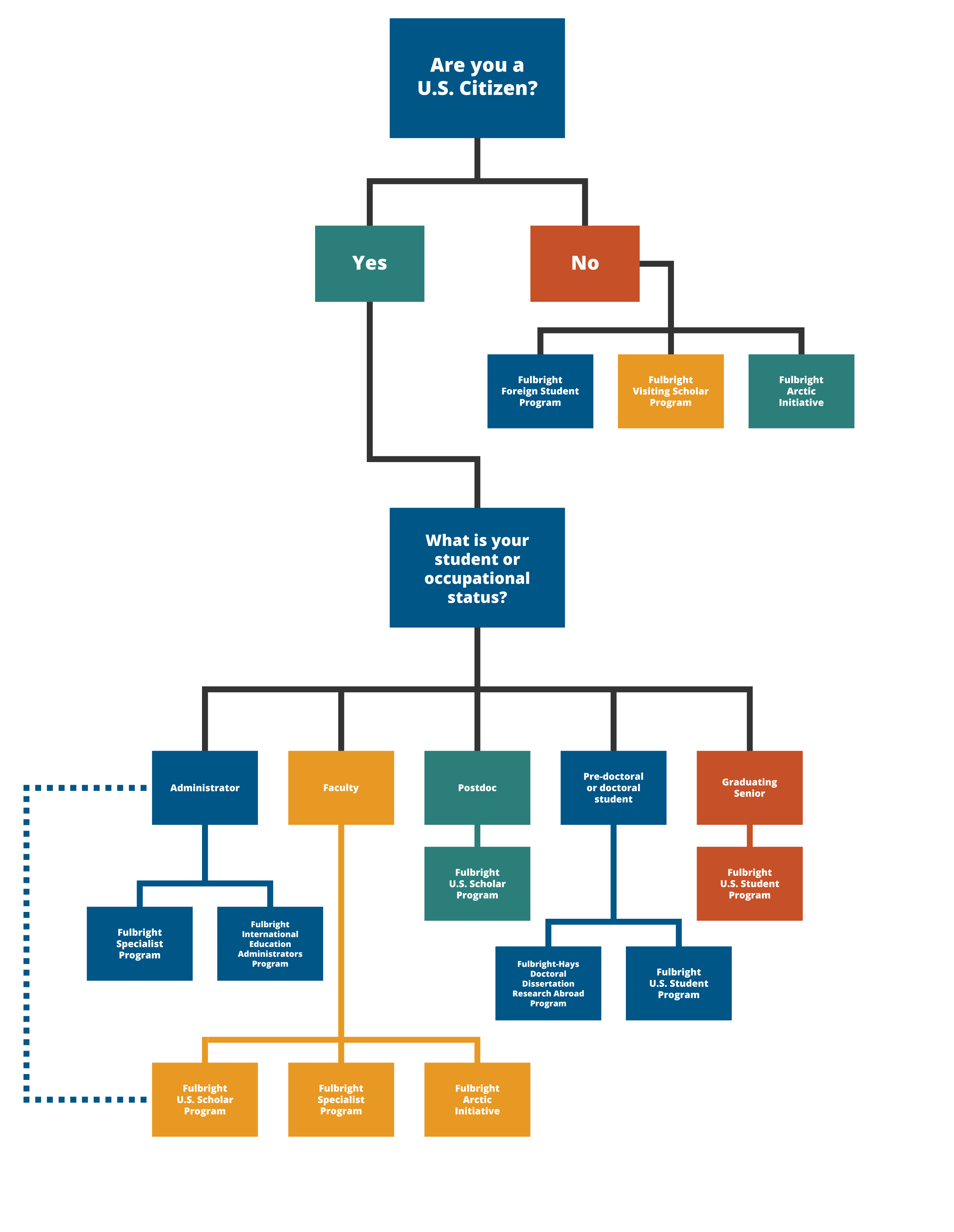
Which Fulbright program is right for you?
Click the image below for a larger format.

Fulbright U.S. Scholar Program
Website link
Application Timeline: Applications open in February and close in September.
Duke contact: Kyle Beardsley
The Fulbright U.S. Scholar Program awards more than 800 fellowships annually for faculty, administrators and other professionals to teach, research and conduct professional projects for up to one year in more than 135 different countries. Start your Fulbright Scholar Program application here.

Types of Awards:
Fulbright Scholar Awards
Location and eligibility vary across awards. The Fulbright Global Scholar Award and Fulbright Public Policy Fellowship are special opportunities within the Scholar Program.
Fulbright Distinguished Scholar Awards
Distinguished Scholar awards are highly prestigious appointments awarded to scholars with more than seven years of experience in their area of expertise. Certain awards may have additional qualification requirements. Distinguished scholars engage their host institutions through the promotion of mutual understanding and the sharing of knowledge.
Fulbright Flex Awards
Designed for U.S. Scholars currently unable to spend extended periods of time abroad or who require multiple visits abroad to complete their research, Flex awards provide the opportunity to conduct multiple, short-term stays in a host country over a period of one to two years. Flex awards are available to scholars interested in teaching, research or a combination of both. Flex award requirements vary between host countries, but scholars are generally expected to give talks, participate in seminars, mentor students, and engage with the host country academic community.
Fulbright Post-Doctoral Awards
Postdoctoral awards provide recently graduated scholars opportunities to conduct research and receive professional training abroad. Awards may also include teaching assignments. Scholars who have received a doctoral degree within five years of the start of the fellowship start date are eligible for Postdoctoral awards. Scholars must have received their doctoral degree before the start of the award.
Eligibility Requirements:
- Applicants must be U.S. citizens at the time of application
- Applicants must not have resided abroad for five or more consecutive years in the six years preceding the application deadline
- Qualifications and degree requirements vary between awards. Award descriptions specify whether a PhD, other terminal degree or other professional qualifications are required. Current faculty, administrators and experienced professionals are encouraged to apply for scholar awards. Postdoctoral candidates are encouraged to apply for postdoctoral awards
- Recipients of a Fulbright Scholar award are eligible to apply for another award two years after the date of completion of the previous award. Fulbright Specialist Program grant recipients are exempt from this two-year waiting period. Preference will be given to applicants who have not previously received a scholar award
- Employees and their immediate families (i.e. spouses and dependent children) of the U.S. Department of State, U.S. Agency for International Development, and of public or private organizations under contract to the U.S. Department of State are ineligible to apply for a Fulbright award until one year after termination of such employment
Interested in applying to be a Fulbright Scholar? Contact our office.


Fulbright U.S. Student Program
Website link
Application Timeline: Applications open in April 2024 for the 2025-2026 award cycle.
Duke contact: Anna Bernard-Hoverstad
The Fulbright U.S. Student Program has many opportunities for students and young professionals, including Open Study/Research Awards, English Teaching Assistant Awards, and special programs such as the Fulbright-Fogarty Fellowship in Public Health and the Fulbright-National Geographic Storytelling Fellowship. For more information, contact Anna Bernard-Hoverstad with the Nationally Competitive Scholarships team in the Office of University Scholars and Fellows.

Eligibility Requirements:
- Applicants must be U.S. citizens or nationals at the time of application
- Applicants must have a bachelor’s degree or equivalent before the start of the grant
- Applicants must meet the language requirements of their specific award and demonstrate sufficient competency to complete their project and adjust to the host country
Interested in applying for the Fulbright U.S. Student Program?
Here are some links to help you get started, or contact the Office of University Scholars and Fellows (OUSF).

Fulbright-Hays Doctoral Dissertation Research Abroad (DDRA) Program
Website link
Campus Application Deadline: Thursday, January 16, 2025 by 5pm ET
Duke contact: Duke DDRA
The Fulbright-Hays Program provides grants to US colleges and universities to fund individual doctoral students who are at the dissertation level by the onset of their fellowship, to conduct research in other countries in modern foreign languages and area studies for periods of six to 12 months. Projects should deepen research knowledge and help the nation develop capability in areas of the world not generally included in US curricula. Projects focusing on Western Europe are not supported. Awards may cover international travel expenses, a maintenance allowance, a project allowance for research-related expenses and health & accident insurance premiums.
Eligibility Requirements:
- Applicants must be U.S. citizens, nationals, or permanent residents at the time of application
- Applicants must be a graduate student in good standing, and admitted to candidacy in a doctoral degree program in modern foreign languages and area studies when the fellowship period begins
- Applicants must possess adequate language skills necessary to conduct the dissertation project
- Applicants must be planning a teaching career in the U.S. upon completion of their doctoral program
Application Process:
Both institutional grant and student fellowship applications are submitted entirely on-line, including transcripts, at www.g5.gov . The Fulbright-Hays DDRA grant requires an institutional application, which means that all documents and correspondence for fellowships from the Department of Education must be submitted through Duke University’s grant application.
If you are considering applying or would like additional information, contact Duke DDRA to be included on a prospective applicant listserv. This will enable you to get updates on the competition, including critical deadlines and helpful tips for creating a successful application package.
The campus deadline for your fellowship application will be announced at the onset of the national competition. Applicants must submit their completed fellowship application, including faculty references and supporting documents, by the campus deadline. The 2024 Campus Deadline will be posted here when available.
Contact Duke DDRA or visit the program website for the most up-to-date information.

Fulbright Specialist Program
Website link
Deadline: Applications accepted on a rolling basis
Duke contact: Kyle Beardsley
The Fulbright Specialist Program sends highly qualified U.S. academics and highly experienced non-academics (including legal experts, business professionals, artists, scientists and journalists) abroad to conduct project activities that support a host institution’s priorities and goals. Specialists are selected to join the Fulbright Specialist Roster based on their skills, expertise, and ability to contribute to projects overseas. Project opportunities range from two to six weeks in length.

Fulbright International Education Administrators (IEA) Program
Website link
Deadlines:
- Japan – TBD
- Korea – TBD
- France – February 1, 2024
- Germany – February 1, 2024
- India – September 15, 2024
- Taiwan – September 15, 2024
Duke contact: Kyle Beardsley
IEA awards provide international education administrators and senior higher education officials with an opportunity to learn about a host country’s education system and establish networks of U.S. and international colleagues through a two-week intensive seminar. Eligibility requirements vary between host countries.

Fulbright Arctic Initiative
Website link
Deadline: TBA
Duke contact: Kyle Beardsley
The Fulbright Arctic Initiative brings together scholars, professionals and applied researchers from the member states of the Arctic Council to address key research and policy questions related to creating a secure and sustainable Arctic. Successful candidates are scholars at all career stages that demonstrate outstanding qualifications and a record of experience and accomplishment in an area related to one of the designated research themes.

Fulbright Foreign Student Program
Website link
Deadline: Dates vary by country
Duke contact: Kyle Beardsley
The Fulbright Foreign Student Program brings approximately 4,000 graduate students, young professionals and artists to the United States each year to study and conduct research. This program includes the Foreign Language Teaching Assistant (FLTA) Program, which supports teaching assistantships in over 30 languages at U.S. higher education institutions. Eligibility and selection procedures vary widely between each home country. Students should apply to this program through the Fulbright Commission/Foundation or U.S. Embassy in their home countries.
Country-specific information can be found here.

Fulbright Visiting Scholar Program
Website link
Deadline: Dates vary by country and program
Duke contact: Kyle Beardsley
The Fulbright Visiting Scholar Program provides grants to approximately 850 foreign scholars from over 100 countries to conduct post-doctoral research at US institutions. Hosting a scholar through the Fulbright Visiting Scholar Program requires of Duke no actual financial outlay beyond access to our facilities and programs. The Fulbright Visiting Scholar Program provides American colleges, universities and research institutions a key resource to support the internationalization of their campuses. Administrators, faculty and students at every level of American education can benefit from the presence of Fulbright Visiting Scholars.
Eligibility Requirements:
- Be a citizen of a country participating in the Visiting Scholar Program. U.S. citizens and permanent residents are not eligible.
- A doctoral degree or equivalent professional training or experience at the time of application
- Sufficient proficiency in the English language to carry out the project
- Additional requirements may vary by country

Duke Fulbright Scholars

Duke Fulbright Students

Have a Fulbright question? Connect with an Alumni and Ask a Blue Devil!
